2025年, 第29卷, 第4期 
刊出日期:2025-08-31
  

  • 全选
    |
    细胞与生理学
  • 袁子静, 潘旭亿, 林雪, 卜婉婷, 朱琳, 卢方晋, 牟萍
    生命科学研究. 2025, 29(4): 283-290. https://doi.org/10.16605/j.cnki.1007-7847.2024.12.0208
    摘要 ( ) PDF全文 ( ) HTML ( )   可视化   收藏
    为了探讨肾细胞癌下调因子1 (down-regulated in renal cell carcinoma 1, Drr1)在衰老以及衰老相关的认知改变中的作用和机制, 使用Drr1基因敲除小鼠进行新物体识别、Y迷宫、水迷宫、筑巢等行为学实验, 以检测小鼠的认知能力; 利用小鼠脑组织切片进行免疫荧光染色, 以分析脑内神经元数量的变化; 同时, 利用小鼠脑组织样本进行转录组测序分析, 以寻找Drr1表达相关的分子通路以及潜在的下游因子; 最后, 利用实时定量PCR对测序结果进行验证。结果显示, 与野生型小鼠相比, Drr1基因敲除小鼠的认知能力显著下降, 脑内特定区域的神经元数量显著减少; 而且, Drr1基因敲除小鼠的脑组织存在物质代谢、氧化应激、认知等多条信号通路的改变。以上结果提示, Drr1的表达缺失可能通过引起脑内物质代谢紊乱, 促进氧化应激反应发生, 最终导致小鼠认知能力降低。
  • 唐倪文, 王玉英, 张佩珊, 魏烨莹, 王晓辉
    生命科学研究. 2025, 29(4): 291-296. https://doi.org/10.16605/j.cnki.1007-7847.2025.01.0114
    摘要 ( ) PDF全文 ( ) HTML ( )   可视化   收藏

    作为植物生长发育所必需的矿质元素, 钾离子(potassium ion, K+)在土壤中极易随雨水流失, 造成南方稻区普遍缺钾, 进而引发水稻减产。已有研究表明, 钾营养通过介导水稻灌浆过程影响籽粒发育。为进一步探讨K+转运与籽粒发育的关联, 对水稻高亲和钾离子转运蛋白8 (high-affinity K+ transporter 8, OsHAK8)的基因敲除突变体进行了表型观察和生理指标测定, 发现OsHAK8基因的缺失导致籽粒长度、宽度和千粒重均显著降低; 胚乳垩白明显、淀粉粒排列疏松; 胚乳总淀粉、直链淀粉和蔗糖含量减少; 颖壳外表皮细胞双峰距离缩短。这些结果表明, OsHAK8可能通过介导胚乳糖类物质积累和颖壳外表皮细胞扩张影响水稻籽粒发育。本研究不仅丰富了钾转运蛋白HAK家族的生物学功能, 也为培育优质高产水稻品种提供了新的基因资源。

  • 林佳琪, 甄永康, 张冲, 钟宇虹, 马建军, 王梦芝
    生命科学研究. 2025, 29(4): 297-303. https://doi.org/10.16605/j.cnki.1007-7847.2024.12.0205
    摘要 ( ) PDF全文 ( ) HTML ( )   可视化   收藏

    多胺在动物机体的正常生理调节中起到不可或缺的作用。近些年, 多胺在动物昼夜节律方面的研究中备受重视, 同时还被发现与炎症的发生和恢复具有一定关联。多胺在体内通常维持在较低的水平, 其含量过高对动物机体昼夜节律和炎症反应调控都有可能带来负面影响。从分子角度上看, 多胺的作用还涉及参与转录-翻译反馈回路以及调控炎症因子等。本文从多胺水平以及分子机制等角度总结了近些年来多胺在昼夜节律和炎症损伤调控方面的研究进展, 归纳出几种作用机制, 并且讨论了今后的研究重点。

  • 基础医学
  • 叶涛, 杜静芳, 李偏, 申娜
    生命科学研究. 2025, 29(4): 304-311. https://doi.org/10.16605/j.cnki.1007-7847.2024.12.0204
    摘要 ( ) PDF全文 ( ) HTML ( )   可视化   收藏

    为探究达格列净(dapagliflozin, DAPA)对大鼠痛风性关节炎(gouty arthritis, GA)的预防与治疗作用, 本研究首先采用网络药理学和分子对接技术筛选出DAPA治疗GA的信号通路, 随后借助踝关节注射尿酸钠盐晶体法构建SD大鼠GA模型, 并通过游标卡尺测量踝关节肿胀度, 采用苏木精-伊红染色观察踝关节病理改变, 利用酶联免疫吸附分析检测炎症因子水平, 运用免疫印迹法检测踝关节滑膜组织中核苷酸结合寡聚结构域(nucleotide binding oligomerization domain, NOD)样受体热蛋白结构域相关蛋白3 (NOD-like receptor family pyrin domain containing 3, NLRP3)和胱天蛋白酶1 (caspase-1)的表达。网络药理学和分子对接结果显示, DAPA治疗GA的潜在作用靶点显著富集于NOD样受体信号通路(P<0.01), 且该通路相关的核心靶点与DAPA的结合能均低于-29.29 kJ/mol。动物实验表明, DAPA可显著减轻GA大鼠踝关节的肿胀度, 改善踝关节的病理损伤, 降低外周血中炎症因子白细胞介素-1β (interleukin-1β, IL-1β)和肿瘤坏死因子-α (tumor necrosis factor-α, TNF-α)的水平, 同时抑制GA大鼠踝关节滑膜组织中NLRP3与caspase-1蛋白质的表达。上述结果表明, DAPA可能通过抑制NLRP3/caspase-1通路, 减轻GA大鼠的急性炎症反应。

  • 方丽佳, 王溪, 桑怡斐, 石芸
    生命科学研究. 2025, 29(4): 312-316. https://doi.org/10.16605/j.cnki.1007-7847.2024.10.0180
    摘要 ( ) PDF全文 ( ) HTML ( )   可视化   收藏

    2型糖尿病(type 2 diabetes mellitus, T2DM)是一种全球流行的代谢性疾病, 其患者常伴有多种心脏并发症, 这些并发症的发生与氧化应激有着密切的关系。氧化应激导致细胞损伤、炎症反应及内皮功能障碍, 进而加重心血管疾病风险。在该背景下, 抗氧化剂作为一种潜在的治疗药物, 显示出通过减少细胞损伤、调节炎症反应、改善内皮功能来减轻T2DM患者心脏并发症发生发展的潜力。本文将系统综述抗氧化剂在T2DM心脏并发症中的作用机制、当前临床研究进展以及未来应用前景, 旨在为临床实践提供有价值的参考, 推动抗氧化剂在T2DM心脏并发症治疗中的应用。

  • 张鑫兰, 艾湘君, 刘如石, 朱建蓉, 万婷, 胡锦莲, 刘艳
    生命科学研究. 2025, 29(4): 317-325. https://doi.org/10.16605/j.cnki.1007-7847.2025.01.0115
    摘要 ( ) PDF全文 ( ) HTML ( )   可视化   收藏

    戊型肝炎(hepatitis E, HE)是一种由戊型肝炎病毒(hepatitis E virus, HEV)引起的急性病毒性肝炎, 通常表现为自限性疾病。但近年来越来越多的证据表明, 在部分免疫功能低下人群中HEV感染也可能发展成慢性感染, 并最终导致重症肝炎、肝硬化和肝衰竭。在一些高危人群中, 例如孕妇和器官移植者, HEV感染更是病死率极高, 已经成为全球关注的公共卫生问题。因此, 采用有效的诊断方法对HEV感染进行早期筛查、早期诊断与监测, 对其预防、控制和治疗具有重大意义。本文概述了HEV的生物学特性, 强调了当前人群感染HEV的高风险性, 同时对HE的临床诊断指标、常用诊断策略以及预防和治疗方法进行了介绍, 以期为我国降低乃至清除病毒性肝炎的目标提供新思路。

  • 生物分类
  • 田代科, 沈春宇
    生命科学研究. 2025, 29(4): 326-333. https://doi.org/10.16605/j.cnki.1007-7847.2024.08.0170
    摘要 ( ) PDF全文 ( ) HTML ( )   可视化   收藏

    樟叶槿(Hibiscus cinnamomifolius Chun & Tsiang)于1939年被描述发表在Sunyatsenia杂志, 并于1965年被《海南植物志》收录。然而, 随后的《中国植物志》《中国树木志》《中国高等植物》和Flora of China, 以及现今各种在线数据库, 均将樟叶槿的学名处理为南亚所产H. grewiifolius Hassk.的异名。笔者通过文献查阅、标本考证、图片鉴定、野外实地考察、繁殖栽培等综合研究确定: H. cinnamomifolius为独立的物种, 不能处理为H. gre-wiifolius的异名。本研究认为应恢复樟叶槿的学名Hibiscus cinnamomifolius Chun & Tsiang, 并对其分布海拔的错误记录和形态学特征进行了更正及补充描述。本种特产于中国海南省, 基于国际自然保护联盟(International Union for Conservation of Nature, IUCN)红色名录被评估为极危物种。樟叶槿的观赏价值高, 其通过切叶蜂传粉, 可利用种子和扦插繁殖, 但该种不耐零下低温, 只适合种植于我国南岭以南和其他无霜冻期的亚热带及热带地区。

  • 陈家妮, 赵雅琦, 林杏莉, 罗如婷, 薛彬娥, 黄尔峰, 王敏
    生命科学研究. 2025, 29(4): 334-338. https://doi.org/10.16605/j.cnki.1007-7847.2024.01.0116
    摘要 ( ) PDF全文 ( ) HTML ( )   可视化   收藏

    报道了中国云南夹竹桃科一新记录种恩格勒球兰Hoya engleriana Hosseus。该种原记录分布于泰国、柬埔寨、老挝和越南, 近期在中国云南腾冲市、沧源县及耿马县发现其多个居群, 凭证标本保存于中国科学院昆明植物研究所标本馆(KUN)。形态特征上, 该种叶较小, 呈狭梨形, 长16~25 mm, 边缘外卷, 易与同属其他物种相区别。此种的发现为恩格勒球兰进行了后选模式指定。

  • 邓丽颖, 达春瑶, 陈锦华, 邹文海, 刘祝祥, 陈义光
    生命科学研究. 2025, 29(4): 339-349. https://doi.org/10.16605/j.cnki.1007-7847.2024.11.0200
    摘要 ( ) PDF全文 ( ) HTML ( )   可视化   收藏

    为了阐明分离自张家口沙城(40°26′~40°27′N, 115°18′~115°20′E; 540~542 m)非盐性土壤的轻度嗜盐革兰氏阳性芽孢杆菌JSM 1682029与其密切相关属种的系统发育关系, 采用16S rRNA基因序列分析法初步了解实验菌株的系统发育地位, 基于基因组框架图进行系统分类特征比较, 以更为准确地判定其系统分类地位。此外, 为了探测其耐盐相关基因簇的组成和功能, 采用antiSMASH 7.0、BLASTN、BLASTP和Mega 11等多种生物信息学工具进行次级代谢产物合成基因簇(secondary metabolite biosynthetic gene cluster, BGC)的快速鉴定、功能注释和序列比对。基于16S rRNA基因序列的系统发育分析结果显示, 菌株JSM 1682029与芽孢杆菌科(Bacillaceae)的3个属(AquibacillusSediminibacillusThalassobacillus)关系密切, 与其中沉积物芽孢杆菌属(Sediminibacillus)的3个已知物种(S. terrae, 99.73%; S. halophilus, 99.65%; S. dalangtanensis, 99.39%)典型菌株的相似性超过了原核生物物种界限阈值98.65%, 且这4个菌株在系统进化树上紧密相聚。基于基因组的系统分类特征比较结果明确显示, 该菌株属于沉积物芽孢杆菌属, 为土壤沉积物芽孢杆菌(S. terrae)的成员。基因簇分析结果显示, JSM 1682029及其3个密切相关属的16个已知物种典型菌株共有66个 BGC, 涵盖13大类、20个功能亚类, 分布较广泛的为四氢嘧啶(ectoine)合成基因簇、Ⅲ型聚酮合酶(type Ⅲ polyketide synthase, T3PKS)基因簇和β-内酯(β-lactone)基因簇; JSM 1682029和15个典型菌株各含有1个与耐盐功能直接相关的四氢嘧啶合成基因簇, 为相容性溶质四氢嘧啶生物合成基因簇, 这些基因簇具有较突出的功能新颖性和较高的遗传多样性, 且其核心基因的遗传演化模式与这些菌株16S rRNA基因的系统发育模式基本一致。上述结果表明: 1) 分离自张家口非盐性土壤的轻度嗜盐革兰氏阳性芽孢杆菌JSM 1682029为土壤沉积物芽孢杆菌的新成员; 2) 菌株JSM 1682029及其相关属的绝大多数物种(1个例外)均含有四氢嘧啶合成基因簇, 该基因簇具有较高的遗传多样性和突出的功能新颖性, 具有较大的产生新颖多样相容性溶质四氢嘧啶的潜力, 且其核心基因的遗传演化模式与这些菌株16S rRNA基因的系统发育模式存在高度正向关联。总之, 菌株JSM 1682029为一株分离自非盐环境、具有产生四氢嘧啶潜力的嗜盐芽孢杆菌, 其耐盐机制、次级代谢功能和生物技术潜力值得进一步探索。

  • 生物信息学
  • 麻可强, 蔡逸声, 黄少彬, 蔡雅煊, 杜鸿, 曾勇, 谭丽君, 屈晓超, 陈湘定
    生命科学研究. 2025, 29(4): 350-363. https://doi.org/10.16605/j.cnki.1007-7847.2025.01.0113
    摘要 ( ) PDF全文 ( ) HTML ( )   可视化   收藏

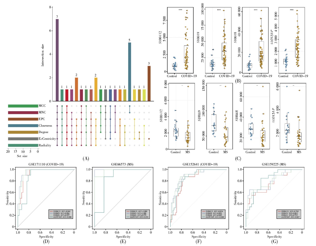
    尽管2019冠状病毒病(coronavirus disease 2019, COVID-19)和多发性硬化(multiple sclerosis, MS)之间被认为存在共同的病理生理机制, 但它们之间关系的分子途径仍不清楚。本研究使用基因本体论(Gene Ontology, GO)富集分析、京都基因和基因组数据库(Kyoto Encyclopedia of Genes and Genomes, KEGG)通路富集分析以及蛋白质-蛋白质相互作用网络构建, 分析了COVID-19 (GSE171110、GSE152641)和MS (GSE66573、GSE159225)数据集的基因表达概况; 同时, 开展了两样本孟德尔随机化研究, 以建立潜在的因果关系。数据集分析共识别出165个共同的差异表达基因, 与体液免疫反应、中性粒细胞迁移和细胞因子-受体相互作用相关的途径在两种疾病条件下均显示出显著富集。经受试者操作特征曲线(receiver operating characteristic curve, ROC curve)验证, 枢纽基因S100A8、S100A9、S100A12和ALOX5AP在两种疾病中的曲线下面积(area under the curve, AUC)值均超过0.7。此外, 中性粒细胞浸润的增加与这些枢纽基因的上调表达相关, 枢纽基因的表达与中性粒细胞活性途径显示出显著关联。孟德尔随机化研究表明, S100A8的表达与两种疾病条件和中性粒细胞计数的易感性存在因果关系, 而ALOX5AP被指示为MS的一个潜在风险因素。这些发现表明COVID-19和MS的共现与中性粒细胞浸润有关, 而且S100A8是一个极具潜力的生物标志物和治疗靶点。

  • 杨静, 杨柳, 石宛玉, 曾俊峰, 郑贵良, 贾书磊
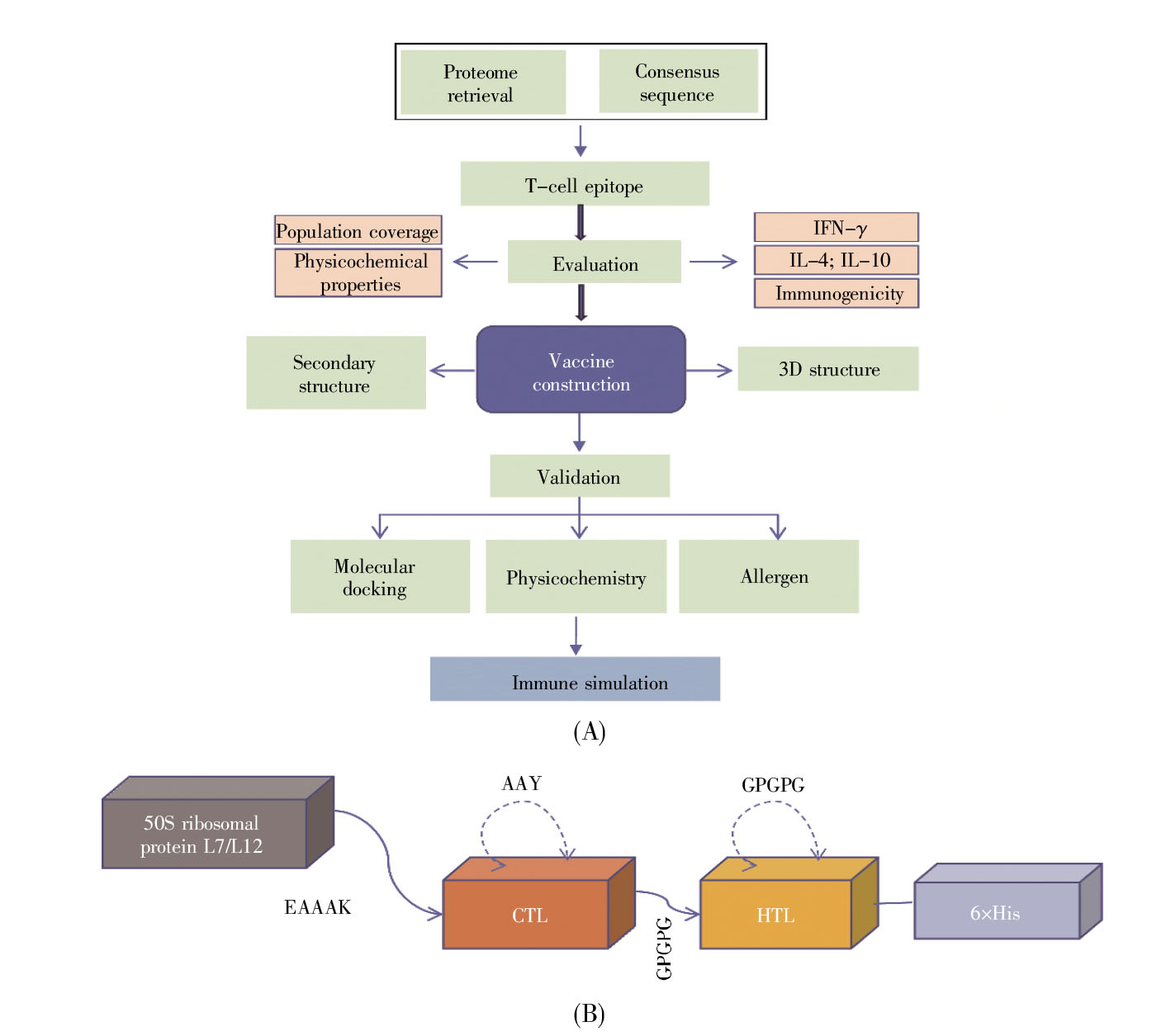
    生命科学研究. 2025, 29(4): 364-376. https://doi.org/10.16605/j.cnki.1007-7847.2025.01.0117
    摘要 ( ) PDF全文 ( ) HTML ( )   可视化   收藏

    人偏肺病毒(human metapneumovirus, hMPV)作为一种感染性病毒病原体, 可导致严重的呼吸道感染, 被世界卫生组织列为重要病原体之一。尽管疫苗在疾病预防与传播控制中发挥了重要作用, 但由于hMPV的结构蛋白具有相对较高的突变率, 野生型病毒通常易于发生免疫逃逸。因此, 设计能针对多种病毒变异株并为人体提供广泛保护的广谱hMPV疫苗具有重要意义。本研究基于共识序列方法, 设计了一种广谱T细胞表位疫苗, 该疫苗由478个氨基酸残基组成, 涵盖来自病毒融合蛋白、附着糖蛋白、基质蛋白及小疏水性蛋白的10个细胞毒性T细胞(cytotoxic T lymphocyte, CTL)表位和11个辅助性T细胞(helper T lymphocyte, HTL)表位。进一步的分析表明, 该多表位疫苗无致敏性, 且具有高人群覆盖率、强抗原性和免疫原性, 以及适宜的物理化学特性和较高的溶解性。同时, 疫苗的结构与天然病毒高度相似。结构生物学分析表明, 构建的疫苗在结构紧凑性和结合稳定性方面表现出较强的性能。计算机模拟的免疫学分析表明, 该疫苗能激发人体的免疫应答。综上所述, 本研究设计的广谱hMPV疫苗可作为一种用于预防hMPV感染的优秀候选疫苗; 研究采用的预测流程可用于高效筛选其他病原体的免疫表位。