2025年, 第29卷, 第2期 
刊出日期:2025-04-30
  

  • 全选
    |
    肿瘤机理
  • 崔书萌, 刘家玮, 高菲妃, 李洋, 王俊玲, 邴志桐
    生命科学研究. 2025, 29(2): 95-103. https://doi.org/10.16605/j.cnki.1007-7847.2024.02.0123
    摘要 ( ) PDF全文 ( ) HTML ( )   可视化   收藏

    前列腺癌是较常见的恶性肿瘤, 转移性前列腺癌患者预后不佳。生物标志物在前列腺癌的筛查、治疗和预后中发挥着重要作用。本文综述了前列腺癌研究中重要的和新兴的生物标志物及其在前列腺癌中的应用, 并对新兴生物标志物面临的困难进行了描述, 为新兴生物标志物的研究提供了参考方向。

  • 高雨雨, 熊心怡, 陶怀, 何迎春
    生命科学研究. 2025, 29(2): 104-114. https://doi.org/10.16605/j.cnki.1007-7847.2024.06.0156
    摘要 ( ) PDF全文 ( ) HTML ( )   可视化   收藏

    RNA去甲基化酶alkB同源物5 (alkB homolog 5, ALKBH5)介导的N6-甲基腺苷(N6-methyladenosine, m6A)去甲基化通过影响RNA代谢的多个途径调节基因的表达。研究发现, ALKBH5在许多恶性肿瘤的进程中以m6A依赖性方式发挥关键调控作用。因此, 探究ALKBH5在肿瘤中发挥的生物学功能和机制, 对攻克人类恶性肿瘤和研发相关靶向药物具有重要意义。本综述重点阐述了ALKBH5在肿瘤中发挥各种生物学功能的分子机制和其在肿瘤相关免疫中的作用, 并且讨论了靶向ALKBH5的肿瘤治疗策略及临床意义, 以期为ALKBH5介导肿瘤发生发展分子机制的深入研究和相关防治药物的研发提供新的思路和见解。

  • 文泓, 杨哲, 李可晴, 李柏林, 谭仕明, 廖旻晶
    生命科学研究. 2025, 29(2): 115-122. https://doi.org/10.16605/j.cnki.1007-7847.2024.04.0147
    摘要 ( ) PDF全文 ( ) HTML ( )   可视化   收藏

    近年来, 结直肠癌成为全球第三大常见癌症, 并且是导致癌症相关死亡的第二大原因。与散发性结直肠癌相比, 结肠炎相关结直肠癌(colitis-associated colorectal cancer, CAC)的平均发病年龄提前了约20年, 并且该病对手术、放化疗等传统治疗方法应答不佳, 预后较差。近年研究发现, 肠道菌群及其代谢产物在CAC的发生、发展中发挥了重要作用, 通过粪菌移植或微生态制剂调节肠道菌群成为防治CAC一个极具潜力的策略。本文就肠道菌群在CAC进展中的作用及可能机制进行了总结, 并对肠道菌群调节策略在CAC防治中的应用前景进行了探讨。

  • 遗传与发育
  • 邱国强, 李瑞, 石坚, 陈奕洁, 袁李莹, 杨永春, 马翔, 宋厚辉, 牛冬
    生命科学研究. 2025, 29(2): 123-130. https://doi.org/10.16605/j.cnki.1007-7847.2024.05.0152
    摘要 ( ) PDF全文 ( ) HTML ( )   可视化   收藏
    本研究采用全基因组重测序技术检测了194只朱鹮(Nipponia nippon)群体的基因组单核苷酸多态性(single nucleotide polymorphism, SNP); 通过分析最小等位基因频率、观测杂合度、期望杂合度及多态信息含量, 解析了德清朱鹮群体的遗传多样性; 通过构建状态同源(identity by state, IBS)遗传距离矩阵和G矩阵, 分析了德清朱鹮群体的亲缘关系; 通过构建基于IBS遗传距离矩阵的系统发育树, 分析并划分了德清朱鹮群体的家系结构。结果显示: 194只朱鹮群体经过质控后共获得144 219个SNP, SNP平均检出率为0.962, 最小等位基因频率为0.169±0.050, 多态信息含量为0.276±0.068, 观测杂合度为0.338±0.099, 期望杂合度为0.276±0.069, 近亲繁殖系数为-0.206±0.071; 德清朱鹮群体的IBS遗传距离为0.218±0.033, 而且G矩阵的亲缘关系结果与IBS遗传距离矩阵的结果一致, 均显示德清朱鹮群体中存在部分亲缘关系较近的个体; 基于系统发育树分析, 194只朱鹮可被划分为16个家系。综上所述, 德清朱鹮群体遗传多样性中等, 未出现较大程度的近交积累, 部分个体间由于亲缘关系过近存在近交风险, 后续可依据所划分的家系选配个体来避免近交。
  • 基础医学
  • 王楠, 谢怡萍, 李玉洁, 翁轶玮, 王建军
    生命科学研究. 2025, 29(2): 131-138. https://doi.org/10.16605/j.cnki.1007-7847.2024.08.0168
    摘要 ( ) PDF全文 ( ) HTML ( )   可视化   收藏
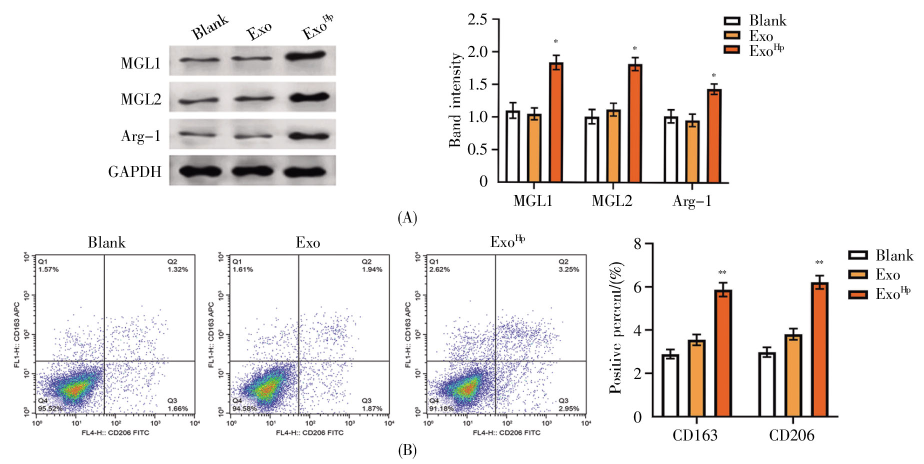
    为揭示幽门螺杆菌(Helicobacter pylori)感染胃黏膜上皮细胞来源的外泌体(exosome)对巨噬细胞极化的影响, 分析其蛋白质的组分和功能, 收集感染与未感染幽门螺杆菌的胃黏膜上皮细胞GES-1上清液中的外泌体; 利用蛋白质印迹法、流式细胞术观察外泌体对巨噬细胞极化的影响; 通过蛋白质组学方法分析鉴定出感染与未感染幽门螺杆菌的胃黏膜上皮细胞GES-1来源的外泌体中的差异蛋白质, 并采用蛋白质印迹法验证正常胃黏膜上皮细胞(GES-1)和胃癌细胞(MKN-7、AGS)中差异蛋白质的表达; 最后, 运用免疫组织化学法分析两组临床组织标本的热休克蛋白家族D成员1 (heat shock protein family D member 1, HSPD1)水平, 以及M2型巨噬细胞标志物CD163的表达水平。结果显示, 幽门螺杆菌感染胃黏膜上皮细胞所释放的外泌体促进M2型巨噬细胞的表面标志物CD163、CD206以及极化相关蛋白质MGL1/2和Arg-1的表达; 蛋白质组学共筛选出50个差异表达的蛋白质, 其中HSPD1在幽门螺杆菌感染后的GES-1细胞及其释放的外泌体中的表达水平显著高于未感染组。此外, 幽门螺杆菌阳性胃癌组织的HSPD1表达水平显著高于幽门螺杆菌阴性胃癌组织; 在幽门螺杆菌阳性胃癌组织中, M2型巨噬细胞标志物CD163的表达水平显著增加, 且与HSPD1蛋白的表达水平呈明显正相关(r = 0.472, P = 0.01)。这些研究结果表明, 幽门螺杆菌感染胃黏膜上皮细胞来源的外泌体促进巨噬细胞M2型极化。其中, 外泌体携带的HSPD1作为关键调控因子, 在驱动巨噬细胞表型转化进程中发挥着不可或缺的作用。
  • 刘妙恬, 朱诗熠, 宋坤, 蒙亮宇, 全梅芳, 苏小平, 刘如石, 廖旻晶
    生命科学研究. 2025, 29(2): 139-147. https://doi.org/10.16605/j.cnki.1007-7847.2024.08.0173
    摘要 ( ) PDF全文 ( ) HTML ( )   可视化   收藏
    高尿酸血症(hyperuricemia, HUA)在我国已成为仅次于糖尿病的第二大代谢性疾病, 通过益生菌、益生元调节肠道菌群是一类极具潜力的HUA防治方法。本研究拟探讨格氏乳杆菌与海洋鱼低聚肽组成的合生元制剂是否具有改善HUA的作用, 为后续开发相关特医食品提供理论依据。通过每日饲喂添加酵母浸粉、腺嘌呤和氧嗪酸钾的液体饲料诱导健康小鼠发生HUA, 持续4周; 在此期间, 干预组小鼠每日灌胃给予益生菌(5×108 CFU格氏乳杆菌)或合生元(5×108 CFU 格氏乳杆菌 + 3.75 mg海洋鱼低聚肽)。结果显示: HUA模型组小鼠血清尿酸、尿素、肌酐水平以及肝脏黄嘌呤氧化酶活性均显著升高; 小肠内菌群多样性降低, 拟杆菌门及放线菌门丰度显著减少, 变形菌门丰度显著增加; 肠道内与蛋白质消化吸收、氨基酸及核苷酸生物合成相关的多种代谢物出现含量改变。与HUA模型组小鼠相比, 益生菌和合生元干预均可在一定程度上抑制HUA诱导的肠道菌群结构及代谢组变化; 而且, 与单独补充益生菌相比, 合生元可更有效降低HUA小鼠的血尿酸水平, 并显著增加粪便排泄的尿酸含量。
  • 李佳佳, 周晓蓉, 仇佳音, 吕超, 秦志强
    生命科学研究. 2025, 29(2): 148-155. https://doi.org/10.16605/j.cnki.1007-7847.2024.09.0176
    摘要 ( ) PDF全文 ( ) HTML ( )   可视化   收藏

    坏死性凋亡是一种区别于细胞坏死和凋亡的炎症性细胞死亡方式, 其发生受到细胞内分子机制的严格调控, 并具有坏死的形态学特征。肝纤维化是肝脏对各种慢性肝损伤进行自我修复的一种可逆性病理反应, 可进一步发展成为肝硬化甚至肝癌。近年来越来越多的研究表明, 坏死性凋亡引起的细胞损伤和炎症反应在促进肝纤维化中发挥重要作用。本综述介绍了坏死性凋亡的主要分子机制, 阐述了坏死性凋亡通过介导炎症反应促进肝纤维化发生发展的机制。

  • 生物分类
  • 田代科, 刘克明, 喻勋林
    生命科学研究. 2025, 29(2): 156-165. https://doi.org/10.16605/j.cnki.1007-7847.2024.04.0144
    摘要 ( ) PDF全文 ( ) PDF Mobile ( 203 ) HTML ( )   可视化   收藏

    秋海棠属(Begonia)是多样性极为丰富的植物类群之一, 也是近20年来种类增加最快的属。尽管《中国植物志》的中英文版相继出版, 但我国的秋海棠资源还远未调查清楚, 《湖南植物志》秋海棠科的内容至今也尚未出版。通过文献和标本查阅以及近10年的野外调查工作, 确认秋海棠属植物在湖南省分布有13种, 包括新近发表的2种(丹霞秋海棠和汝城秋海棠)和尚未发表的2个湖南省新记录种(南川秋海棠和西南秋海棠)。此外, 新拟永兴秋海棠作为丹霞秋海棠的变种。本文对这些种类进行了简洁的形态描述, 提供了分布范围和保护状况评估信息, 并附上了检索表以便鉴定。

  • 张高诚, 潘香儒, 冯慧喆
    生命科学研究. 2025, 29(2): 166-169. https://doi.org/10.16605/j.cnki.1007-7847.2024.11.0199
    摘要 ( ) PDF全文 ( ) HTML ( )   可视化   收藏

    暹罗万年青(Rohdea siamensis)原产泰国和老挝, 近期发现中国云南马关县古林箐省级自然保护区亦有其自然分布种群, 凭证标本藏于中山大学标本馆(SYS)。该种与分布在中国南部的开口箭(R. fargesii)形态相近, 但叶片呈剑形, 苞片较长且边缘有小锯齿。此新记录种的发现对万年青属植物系统分类学、生物地理学和区域生物多样性等方面的研究具有重要意义, 同时也为探讨西南地区和中南半岛植物区系的关系等提供了研究材料。

  • 高校教改研究与实践
  • 刘振华, 侯丛哲, 杨然, 蒲高斌
    生命科学研究. 2025, 29(2): 170-174. https://doi.org/10.16605/j.cnki.1007-7847.2024.10.0191
    摘要 ( ) PDF全文 ( ) HTML ( )   可视化   收藏
    生物化学是一门生物学与化学的交叉学科, 通过运用化学的原理和方法, 研究生命现象, 揭示生物体的本质。该课程知识点繁多, 内容抽象, 代谢过程复杂, 致使学生普遍觉得晦涩难懂、枯燥乏味, 因此教学效果欠佳。本研究选取山东中医药大学药学院2022级中药资源与开发专业学生为研究对象, 分别采用传统课堂讲授教学法(对照组)和多元化教学法(试验组)进行教学; 通过采集学生随堂测验及期末考试成绩, 并发放问卷调查进行教学效果和学习体验的评价。测试结果显示: 试验组两次测试的成绩均明显高于对照组, 差异有统计学意义(P<0.01); 问卷调查结果进一步显示: 试验组在各项评估指标上明显优于对照组, 且差异具有统计学意义(P<0.001)。结果表明, 多元化教学模式在生物化学教学过程中的教学效果显著, 推广价值较高。
  • 袁婺洲, 邓云, 范雄伟, 唐文岘, 万永奇, 李芳
    生命科学研究. 2025, 29(2): 175-181. https://doi.org/10.16605/j.cnki.1007-7847.2024.05.0154
    摘要 ( ) PDF全文 ( ) HTML ( )   可视化   收藏

    基因工程是发展速度最快的核心生物技术, 基因工程课程是生物工程、生物技术和生物科学等专业本科生的专业必修课程。在数字化时代, 充分利用信息化资源开展线上线下混合式教学是高校专业课教学的新趋势, 而利用人工智能构建课程知识图谱有助于课程线上资源的整合和延展。本文详细介绍了湖南师范大学基因工程教学团队充分贯彻“以培养学生能力为主”的教育理念, 利用现代化教学手段构建国家级线上一流课程、虚拟仿真实验一流课程和课程知识图谱, 并结合线下专题和翻转作业开展线上线下混合式教学的过程与效果, 以推动具有自主学习能力、学科思维能力、实践能力和反思能力的创新型人才的培养。

  • 牛冬, 李思鸿, 崔艳军, 王攀林, 马翔, 刘璐
    生命科学研究. 2025, 29(2): 182-188. https://doi.org/10.16605/j.cnki.1007-7847.2024.12.0202
    摘要 ( ) PDF全文 ( ) HTML ( )   可视化   收藏

    动物生理学实验是动物科学专业的核心实践课程, 通过创新实验设计和先进技术应用, 可实现理论与实践的深度融合, 从而为培养高素质科技人才、解决行业挑战及推动学科发展提供重要支持。本文阐明了在农业强国和新农科背景下重塑教学体系的战略意义, 并从动物科学专业的角度, 重点探讨了动物生理学实验课程教学模式、考核体系等多方面的改革创新, 旨在为培养符合时代需求的创新型新农科人才提供新思路。