推荐论文:Drr1的表达缺失损害小鼠的认知功能

推荐论文:水稻钾转运蛋白OsHAK8参与籽粒发育的调控机制研究

推荐论文:樟叶槿Hibiscus cinnamomifolius Chun & Tsiang的名称恢复及其繁殖与栽培适应性

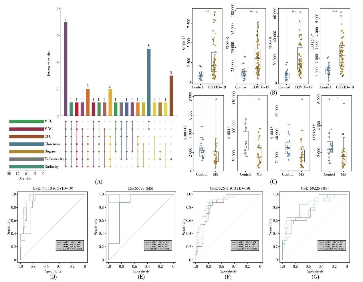
推荐论文:2019冠状病毒病与多发性硬化的趋同分子景观: 中性粒细胞浸润及S100A8轴(英文)

"生物化学与分子生物学前沿专刊"征稿启事

《生命科学研究》继续被WJCI收录

《生命科学研究》杂志荣获2024年湖南省科技期刊编辑学会“优秀期刊”

《生命科学研究》荣获第六届湖湘优秀出版物荣誉奖

Previous Next